Команда BIS
| паз | Название детали Bis | Босс, который отпускает |
| Casco | Маска смерти мрачного инквизитора | Агграмар |
| кулон | Цепь Аннигилятора | Аргус Порабощенный |
| Подплечники | Уроки пространства-времени | легендарный |
| Охватывать | Плащ мрачного инквизитора | Адмирал Свиракс |
| Печерск | Мастер комбайна | легендарный |
| Наручи | Пропитанные кровью наручники | Вариматрас |
| Перчатки | Перчатки Аранаси Ткача Теней | Привратник Азабель |
| ремень | Шнурованный ремень истерического восторга | Вариматрас |
| Брюки | Поножи мрачного инквизитора | Имонар Охотник за душами |
| ботинки | Шелковые туфли леди Дакидион | Привратник Азабель |
| Кольцо 1 | Кольцо ревностного мучителя | Нура, Мать Пламени |
| Кольцо 2 | Печать мастера портала | Привратник Азабель |
| Брелок 1 | Видение Аман’тула | Аргус Порабощенный |
| Брелок 2 | Инжектор едкого катализатора | Кин’гарот |
| Реликвии Скверны | Осколок порчи | Агграмар |
| Реликвия огня | Выключатель зажигания Hellfire | Гароти разрушитель миров |
Выбор талантов
Тир 1
- Искровый разряд
- Искоренение
- Ожог души
Искоренение является лучшим талантом в бою против одной цели или при необходимости нанесения небольшого клив-урона.
Искровый разряд больше всего подойдет для аое-урона или клива 2+ целей.
Ожог души может немного повысить регенерацию осколков души, но он менее эффективен, чем предыдущие таланты.
Тир 2
- Обратная энтропия
- Инфернальное возгорание
- Ожог Тьмы
Инфернальное возгорание наиболее эффективно в бою против одной цели. При использовании данного таланта всегда старайтесь обновлять на цели Жертвенный огонь до каста Стрелы хаоса.
Обратная энтропия лучше всего подходит для нанесения аое-урона.
Ожог Тьмы может стать хорошим выбором в определенных ситуациях, особенно если вы можете получить преимущество, используя механику сброса кд.
Тир 3
- Шкура демона
- Стремительный бег
- Темный пакт
Стремительный бег является самым универсальным талантом в данном тире, так как чернокнижники зачастую не обладают достаточной мобильностью. Данный талант можно использовать как для того, чтобы всегда оставаться в радиусе атаки, так и для того, чтобы избегать опасных механик босса.
Темный пакт отлично подходит для тех боев, где необходимо переживать большое количество урона. Стоит заметить, что действие данного сейва основано на текущем уровне здоровья. Чтобы использовать Темный пакт наиболее эффективно, применяйте его только при максимальном запасе здоровья, или же когда вы близки к этому значению.
Шкура демона подходит для боев со стабильным входящим уроном и отсутствием необходимости активного перемещения.
Тир 4
- Преисподняя
- Огонь и сера
- Катаклизм
Катаклизм следует использовать для боев против одной цели.
Талант Огонь и сера наносит приличный урон и активно генерирует ресурсы в битвах с клив (2+ целей) или аое-уроном.
Преисподняя уступает по эффективности предыдущему таланту.
Тир 5
- Темное неистовство
- Лик тлена
- Демонический круг
Демонический круг идеально подходит для большинства рейдов. Талант существенно повышает мобильность, особенно в тех битвах, где необходимо выносить урон подальше от вашей группы. Демонический круг является гибким и универсальным талантом, поэтому используйте его с умом.
Лик тлена можно использовать в тех случаях, когда вам не нужна мобильность от Демонического круга, но может понадобиться дополнительный хил.
Темное неистовство используется в подземельях, позволяя вам чаще контролировать паки мобов.
Тир 6
- Ревущее пламя
- Гримуар верховной власти
- Гримуар жертвоприношения
Гримуар верховной власти эффективен в боях против 1-3 целей. Талант позволяет вам наносить приличный урон во время действия Призыва инфернала. Огонь и сера (тир 4) отлично сочетается с данным талантом, так как существенно повышает генерацию осколков души.
Ревущее пламя наносит хороший урон по одной цели, но лучше всего подходит для устойчивого и постоянного аое-урона.
Гримуар жертвоприношения в настоящее время уступает по эффективности предыдущим талантам.
Тир 7
- Посредник душ
- Направленный демонический огонь
- Черная душа: нестабильность
Посредник душ наиболее эффективен в бою против одной цели.
Черная душа: нестабильность также может быть использована против одной цели, особенно в непродолжительных битвах. Однако талант лучше всего подходит для аое- и клив-урона.
Направленный демонический огонь является стабильной способностью для нанесения урона как по одной, так и по нескольким целям.
Приоритет характеристик для Дестро Лока в PvE WoW 3.3.5а
- Меткость (до предельного значения)
- Сила заклинаний
- Скорость
- Критический удар
- Дух
- Интеллект
Меткость
Меткость требуется чернокнижникам всех специализаций. Она обеспечивает попадание заклинаний в цель. В дополнении WotLK у заклинаний больше нет гарантированного 1%-ного шанса промаха, при достаточно высоком показателе меткости заклинания всегда достигают цели. Набирайте показатель меткости в первую очередь.
Предельное значение для меткости – 17%, его можно набрать с помощью экипировки, а также эффекта друида “Баланс” Улучшенный волшебный огонь или Страдания от жреца “Тьма”. В рейде на 25 игроков, как правило, всегда находится совух или жрец “Тьма”, с ними вам потребуется всего 14% меткости. Эти 14% вполне реально набрать экипировкой, а можно вложить одно или несколько очков в Подавление (одно очко = 1% меткости, максимум 3 очка). С Подавлением 3/3 вам потребуется 11% меткости. Если вы играете за Альянс, и у вас в группе есть дреней, вам потребуется 10% меткости. Если вы играете за Орду, минимальное требование к меткости – 11%.
Добор меткости за счет Подавление считается более предпочтительным вариантом, чем добор за счет камней (камни без меткости дают чернокнижнику большую выгоду). Камень можно поставить только если вам не менее 1%.
Сила заклинаний
Сила заклинаний увеличивает объем урона, наносимого заклинаниями чернокнижника. Дестро Лок получает огромную выгоду от силы заклинаний – переключитесь на нее, как только наберете предельное значение рейтинга меткости.
Скорость
Скорость – еще одна важная характеристика для “Разрушения”. Скорость позволяет читать заклинания быстрее, а “Разрушение” пользуется в основном немгновенными заклинаниями. Чем быстрее вы читаете заклинания, тем больше урона вы наносите за отведенный промежуток времени.
Критический удар
Критический удар позволяет с некоторой вероятностью наносить больше урона заклинаниями. На объем урона влияет талант Разгром.
Полезные дополнения
ElvUI: Аддон, который изменяет весь ваш интерфейс практически в соответствии со всем, что вы хотите видеть.
Бармен4/Dominos: Дополнение для настройки панелей действий, добавления сочетаний клавиш и т. Д.
MikScrollingBattleText: Аддон с плавающим текстом для боя, лечения, урона от умений и т. Д.
deadlybossmods: Аддон, который предупреждает нас о способностях лидеров банд.
Рассказывать/Счетчик повреждений Skada: Аддон для измерения урона в секунду, генерируемых агро, смертей, исцелений, полученного урона и т. Д.
EpicMusicPlayer: Дополнение для прослушивания персонализированной музыки.
Разрушение
Warlock, выбравший такое развитие, способен управлять разрушительной силой. Его заклинания мгновенно наносят огромный урон всем противникам не только огнем и магией, но и чистым Хаосом, тенями и Скверной.

Основные способности:
- Havoc — цель проклятия помечается меткой Хаоса на 8 секунд. При этом проклятия, поражающие других противников, также будут наносить урон отмеченной цели.
- Incinerate — огненное заклинание, наносящее средний урон. Дальность — 40 метров, время применения — 2 секунды, затраты — 6% маны.
- Chaos Bolt — освобождает мощный заряд Хаоса, который наносит критический урон противнику темной магией.
- Immolate — обжигающее заклятие, наносящее маленький урон при применении и увеличивающийся до критической отметки через 15 секунд.
- Conflagrate — полезное заклинание, заставляющее цель взорваться, позволяя игроку накопить осколок души. Также к полезным свойствам можно отнести уменьшение перезарядки других заклинаний.
- Mastery: Chaotic Energies — увеличивает урон от разрушительных заклинаний до 40%.
Использования особого таланта Channel Demonfire дает возможность чернокнижнику выпустить 15 стрел огня Скверны, поджигающих противников в радиусе 40 метров и наносящих средний урон в течение 3 секунд.
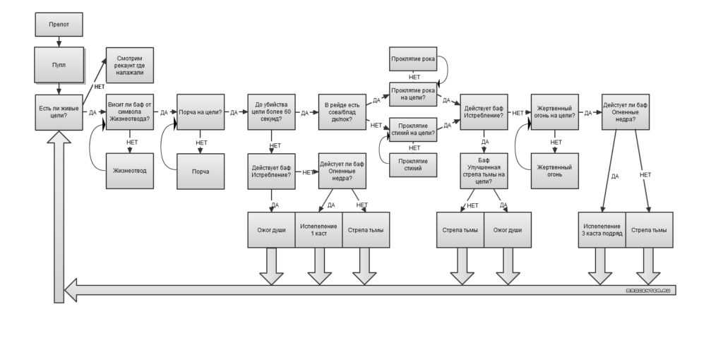
Ротация лока демонолога 3.3.5
В большинстве случаев Демонолог не обладает какой-то конкретной ротацией, а имеет приоритет прокачивания скилов
Тяжело объяснить важность каждого скила, поэтому, для облегчения изучения, мы подготовили для вас наглядную картинку

В данной ситуации ответственно отнеситесь к метафорфозу.К каждому эпизоду нужно относиться внимательно и все взвешивать. Если вы наблюдаете, что босс для вас легкий и бой будет короткий, то поберегите её на тот момент, когда у него останется мало ХП. Если же бой предстоит затяжной, то в таком случае метаморфозу можно использовать как в начале боя, так и в конце. Существует некая хитрость, помогающая вам не прозевать окончание КД у могущества. Следует добавить макрос для основной атаки: /cast Демоническое могущество, или /cast Стрела тьмы.
Гайд по локу «колдовство» 3.3.5
Данный спек пользуется малой популярность из-за того, что геймеры утверждают о сложности игры на нем. Да, бесспорно, не такой высокий ДПС и тяжелая управляемость, но ведь это только в начале. Однако вам хватит порядка 10 минут чтобы полностью привыкнуть и проникнуться. А если говорить относительно ДПС, то дело индивидуальное. Если достаточно грамотно надеть экипировку, то у всех локов он практически одинаковый.
Макросы для Чернокнижника
Прерывание атаки питомца
/petfollow
/petpassive
Иногда питомцы чернокнижников атакуют цели вопреки приказам хозяина. Этот макрос отзывает питомца и не даёт ему атаковать снова.
Атака питомца
#showtooltip Жертвенный огонь
/petattack
/cast Жертвенный огонь
Макрос отдает питомцу приказ атаковать цель и одновременно применяет . Макрос используется в одиночной игре, где питомец выполняет роль танка. При желании вы можете заменить Жертвенный огонь на любое другое заклинание.
Выстрел жезлом
/cast !Выстрел
Обычно нажатие кнопки попеременно включает и выключает атаку жезлом. Если вы замените кнопку Выстрел на вышеуказанный макрос, вы не сможете выключить атаку при повторном нажатии, и ваш персонаж совершит оптимальное количество выстрелов, даже если ему придётся двигаться в процессе.
Похищение жизни без отмены
#showtooltip Похищение жизни
/cast Похищение жизни
Если во время чтения вы примените то же самое заклинание повторно, предыдущее заклинание прервется, и вы потеряете несколько срабатываний. Макрос позволяет всегда дочитывать Похищение до конца и тем самым экономит ману. При желании Похищение жизни можно заменить на или любое другое потоковое заклинание.
Ротация Дестро Лока для PvE в WoW WotLK
Все способности, используемые в ротации, подробно описаны в соответствующем разделе. Внимательно изучите его, чтобы понять, о чем пойдет речь ниже.
“Разрушение” может похвастаться интересной и динамичной ротацией. Она проста в исполнении, но не монотонна. Основной механикой является Обратный поток от Поджигание.
Ротация для нанесения урона одной цели
Представители специализации “Разрушение” уделяют огромное внимание действиям в начале боя
- Зелья: мы рекомендуем пользоваться Зелье дикой магии в начале боя, так как большинство гильдий пользуется Жажда крови именно в этот момент; если вы воспользуетесь Зелье быстроты, Обратный поток “упрет” вас в минимальный глобальный кулдаун; если в отдельно взятом бою Жажда крови сдается в середине или в конце, перед началом боя пейте Зелье быстроты.
- Начните читать Ожог души так, чтобы он достиг цели в самом начале боя. Чтобы вычислить нужный момент, посмотрите в подсказке, сколько читается Ожог, и добавьте к этому значению половину секунды.
Далее следуйте нижеописанному приоритету:
- Убедитесь, что Бес атакует цель.
- Примените к цели Проклятие рока и постоянно поддерживайте его. Если босс погибнет до срабатывания следующего Проклятия рока, используйте Проклятие агонии.
- Примените к цели Жертвенный огонь и постоянно поддерживайте его.
- Применяйте Поджигание по кулдауну. Поджигание дает три заряда Обратный поток.
- Применяйте Стрела Хаоса по кулдауну.
- Используйте Испепеление, если другие заклинания не требуются или недоступны.
- В движении пользуйтесь Порчей, но не поддерживайте ее на цели постоянно.
Кулдауны
К сожалению, в дополнении WotLK Дестрики пользуются только аксессуарами и Инфернал. Призывайте Инфернала в боях с несколькими целями.
Билд
Есть две основные спецификации для Destruction Warlock. Первый лучше, когда вы можете просто стоять на месте и использовать свои заклинания. Пиявка Души и Улучшенная Пиявка Души позволят вам всегда иметь полное здоровье и ману. Вы не будете использовать Life Tap и сможете сосредоточиться на нанесении урона.

Вторая сборка больше для динамичного боя, где вы должны постоянно двигаться. Здесь мы не берем Пиявку Души и Улучшенную Пиявку Души, потому что Нечестивая Сила считается более прибыльной в этой ситуации. Эта сборка предназначена для боев, где вы можете использовать Life Tap без потери DPS, потому что вам все равно придется двигаться.

Glossary
AoE
Buff
Burst
GCD
Debuff
DoT
stands for Damage over Time.DPS
Cleave
Cooldown
Melee and Range
Trait
For Russian players, WoW existed initially in foreign languages only. Since the original language for the game is English many terms are still being derived from the English titles for settled mechanics and many abilities.
AoE
(Area of Effect) is basically the area where this of that effect is actuated regardless of whether its damage or healing. This command is usually used to act in a team/raid on several targets. It is also used to describe any ability of a Boss with the aforementioned effect.Buff
stands for any positive effect. Always reflected to the left of the mini-map, by its upper edge.Burst
is an ability to do – in multiple ways — massive damage within a short period of time.GCD
(Global Cooldown) is the overall ability recovery time.Debuff
stands for negative effect. By default, it’ reflected to the left of the mini-map by its lower edge.DoT
stands for Damage over Time.DPS
(Damage per Second) is a measure that reflects the damage done within one second.Cleave
is an ability to damage secondary targets through damaging the main one with no (or minor) loss in the damage done to the main target.Cooldown
(often CD) primarily refers to the ability recovery time. Can be often applied to bursts and various protective abilities.Melee and Range
. Melee is the close-range combat zone, also used in the titles of all the classes and specs that do effective damage in this zone. Range usually refers to a zone that is not a close-range one and is used, respectfully, in the titles of all classes and specs that do effective damage remotely.Trait
is a name for the ‘talents’ your azerite armor has.
Related Guides
If it feels like this specialization isn’t the perfect match for you, we have also covered all the other specs available in the game. Below you can find an updated, detailed guide for each specialization in World of Warcraft:
| Survival Hunter Guide | Marksmanship Hunter Guide | Beast Mastery Hunter Guide | Outlaw Rogue Guide | Subtlety Rogue Guide | Assassination Rogue Guide |
| Destruction Warlock Guide | Demonology Warlock Guide | Affliction Warlock Guide | Windwalker Monk Guide | Mistweaver Monk Guide | Brewmaster Monk Guide |
| Elemental Shaman Guide | Enhancement Shaman Guide | Restoration Shaman Guide | Frost Death Knight Guide | Unholy Death Knight Guide | Blood Death Knight Guide |
| Shadow Priest Guide | Holy Priest Guide | Discipline Priest Guide | Protection Warrior Guide | Arms Warrior Guide | Fury Warrior Guide |
| Protection Paladin Guide | Retribution Paladin Guide | Holy Paladin Guide | Fire Mage Guide | Frost Mage Guide | Arcane Mage Guide |
| Havoc Demon Hunter Guide | Vengeance Demon Hunter Guide | Balance Druid Guide | Feral Druid Guide | Restoration Druid Guide | Guardian Druid Guide |
| Devastation Evoker Guide | Preservation Evoker Guide |
Also, for a better view of the current meta, check out our guide on the Best Classes in WoW Dragonflight, where we present up-to-date rankings and tier lists for PvE and PvP in Season 1, patch 10.0.
Способности Дестро Лока WoW 3.3.5а
Основные способности для нанесения урона
Чернокнижник “Разрушение” – это боец, основная задача которого – наносить урон противникам. Для этих целей используются следующие способности.
- Жертвенный огонь — Наносит прямой и периодический урон. Поддерживайте его на цели постоянно.
- Испепеление — Основное заклинание для нанесения урона. Используется, когда все остальные заклинания недоступны или не требуются.
- Стрела Хаоса — Последний талант ветки “Разрушение”. Применяется по кулдауну.
- Поджигание — Наносит сильный урон, вызывает срабатывание Обратный поток. Применяется по кулдауну. На цели должен присутствовать эффект Жертвенный огонь или Пламя Тьмы. Поджигание поглощает эффект Жертвенного огня или Пламени Тьмы, если чернокнижник не пользуется Символом поджигания.
- Проклятие рока — Основное проклятие, используемое в “Разрушении”. Накладывайте его по кулдауну, если цель проживет еще минимум 60 сек. В противном случае используйте Проклятие агонии.
- Семя порчи — Основное заклинание для нанесения АоЕ-урона. Применяйте в бою с тремя и более целями.
- Неистовство Тьмы — Наносит сильный урон и оглушает противников. Применяется по кулдауну.
- Пламя Тьмы — Применяется против группы монстров с небольшого расстояния.
Порядок применения заклинаний для нанесения урона одной или нескольким целям описан в разделе “Ротация”.
Вспомогательные способности и полезные эффекты
У чернокнижников имеются следующие уникальные эффекты для рейда:
- Жизнеотвод — Восполняет ману в обмен на здоровье.
- Доспех Скверны — Персональный эффект, который необходимо поддерживать постоянно. Дает силу заклинаний, превращает дух в силу заклинаний, восполняет 2% от максимального запаса здоровья раз в 5 сек.
- Создание камня огня — Накладывается на оружие, дает 1% дополнительного урона от заклинаний прямого действия и рейтинг критического удара.
- Демонический круг: Призыв — Создает под ногами у Дестро Лока демонический круг, который действует 6 сек.
- Демонический круг: Телепортация — Позволяет телепортироваться к демоническому кругу в радиусе 40м.
- Ритуал призыва — С помощью двух других игроков создает портал, также известный как “шкаф”. С его помощью два члена группы или рейда могут призвать союзников, которые находятся где угодно. Призывать и помогать с призывом могут любые члены группы или рейда.
- Ритуал душ — Создает урну с Камень здоровья. Требуется помощь двух других игроков. Урна существует в течение 3 мин., максимальное количество камней – 25.
- Создание камня душ — Дестрик создает камень душ, который можно применить к кому угодно. Когда персонаж с камнем погибает, он может воскреснуть на месте, в том числе и в бою.
- Изгнание — Изгоняет враждебного демона или элементаля на 30 сек. В отдельный момент времени Изгнание можно наложить только на одну цель. Используется для контроля опасных монстров.
- Страх — Заставляет цель бежать в страхе, не позволяет совершать какие-либо действия. Используется для контроля монстров в рейдах.
- Обнаружение невидимости — Ситуационная способность, позволяет видеть невидимых монстров.
- Проклятие стихий — Проклинает цель на 5 мин., сокращает показатели сопротивления тайной магии, огню, льду, природе и Тьме на 165 ед. Также усиливает получаемый магический урон на 13%. Аналогичные эффекты имеются у друидов “Баланс” и рыцарей смерти “Нечестивость”, поэтому Проклятие стихий используется сравнительно редко.
- Проклятие слабости — Снижает показатель силы атаки цели на 478 ед., а показатель брони – на 5%. Действует 2 мин. Аналогичные эффекты имеются у друида “Баланс” (Волшебный огонь) и охотников (Укус скорпида).
- Лик смерти — Повергает цель в ужас на 3 сек., наносит слабый урон и восполняет чернокнижнику здоровье в объеме 30% от нанесенного урона. Используется для самоисцеления.
Прочие способности
Ниже перечислены ситуационные способности чернокнижников.
- Похищение души — Используется для добычи осколков души. Чернокнижник может получить осколок при каждом срабатывании Похищения. Цели с уровнем здоровья ниже 25% получают в четыре раза больше урона.
- Проклятие агонии — Периодический эффект, который усиливается со временем. Применяйте, если Проклятие рока не успеет сработать.
- Канал здоровья — Передает здоровье от чернокнижника к демону.
- Заслон от темной магии — Накладывает щит, который поглощает 3300 ед. урона от темной магии.
- Адское пламя — Потоковое заклинание, которое наносит урон ближайшим противникам. Используется для нанесения АоЕ-урона, если Семя порчи не успеет сработать.
- Жгучая боль — Наносит слабый урон, читается быстро. Применяется, если противники не позволяют чернокнижнику читать обычные заклинания.
Азеритовые трейты
В БфА была введена новая система трейтов на вещах. Шлем, плечи и нагрудник — теперь это особые, усиленные азеритом предметы, на которых есть несколько колец с так называемыми трейтами, предоставляющими различные боевые усиления.
Мы будем стараться собирать несколько определенных трейтов, являющихся топовыми.
Следующие трейты будут для нас в приоритете:
-
Неизбежная гибель
. Один из сильнейших трейтов. Баффает урон как по одной цели, так и на аое/мультидоте, давая сильный бурст потенциал за счет усиления
Похищения жизни
. -
Внезапный приступ
. Отличный трейт для боя с несколькими целями (3+), так как он сильно понижает время, нужное на разгон урона от Агонии и сильно повышает наш урон. Для максимального эффекта может использоваться с талантом
Болезненные мучения
. -
Разрушительная гениальность
. Хороший трейт во всех ситуациях. -
Коварное соглашение
. Очень сильный трейт, когда у вас 50% здоровья и более, но теряет эффективность при частом получении большого урона, а на очень низком запасе здоровья и вовсе опасен. -
Также в патче 8.1 был добавлен трейт
Пандемические чары
— он также может использоваться, особенно хорошо заходя для боёв с несколькими долгоживущими целями.
При возникновении спорной ситуации стоит воспользоваться чартом на
herodamage.com
, или посимить разницу самостоятельно на старом-добром
raidbots.com
.
Для тех, кто пользуется аддоном
AzeritePowerWeights
, также доступна строка с примерными значениями силы того или иного трейта:
(AzeritePowerWeights:1:»herodamage.com — Stacks_1T_T23″:9:265: 183=10, 562=9.96, 123=9.10, 494=8.60, 488=8.60, 479=8.48, 157=8.30, 522=8.09, 526=8.04, 478=7.99, 230=7.68, 193=7.62, 82=7.62, 194=7.50, 485=7.49, 504=7.22, 482=7.20, 425=7.02, 505=6.92, 196=6.82, 483=6.79, 501=6.74, 523=6.70, 442=6.65, 426=6.60, 481=6.49, 195=6.27, 489=6.23, 495=6.23, 192=5.83, 561=5.52, 498=5.34, 480=5.09, 30=5.04, 521=4.94, 156=4.83, 492=4.73, 486=4.73, 500=4.43, 31=4.04, 22=3.82, 493=3.81, 487=3.81, 499=3.20, 459=2.97, 21=2.76, 560=2.75, 18=2.69, 462=2.53, 497=2.51, 491=2.51, 541=2.36, 461=2.20, 490=1.71, 496=1.71)
Вопросы и ответы
Вы можете сами подобрать себе класс/спек для игры исходя из рейтингов, что мы представили выше. Если говорить коротко, то специализации в A и S тире, наверняка, будут актуальными и востребованными на протяжении всего аддона. Мы также учитывали то, насколько интересно и/или просто играть за каждый спек. Однако, это не значит, что нельзя играть за классы вне A и S тира — практически любой спек будет играбелен и всё будет завесить от вашего умения им управлять.
Можно ли выбирать классы/специализации вне топ-тира?
Разумеется. Если вам нравится определенный спек и класс — смело выбирайте его. На деле, данный ТОП ДПС не будет в точности повторяться в каждом рейде/подземелье, ведь зачастую в боях вмешиваются сторонние факторы, в которых ваш класс может преуспеть, а в рамках одного рейтинга все эти факторы учесть невозможно.
Данный рейтинг ТОП ДПС специализаций в WoW: Dragonflight 10.0 будет обновляться по мере поступления новых данных.
Макросы и Аддоны
Тут мы расскажем вам о парочке макросов которые могут вам пригодиться в подземельях которые облегчат вашу игру.
Макрос для Хаоса :
#showtooltip Хаос
/cast Хаос; Хаос
По наведению мыши мы накладываем Хаос на указанную цель. Если по наведению цели нет то используем на текущую цель. Очень удобно когда целей много или нужно не отрываться от дпса. Очень полезно.
Макрос для Ливня:
#showtooltip Огненный ливень
/cast Огненный ливень
Макрос будет выбирать центр области применения умения наш курсор мыши. Весьма удобно за счет того что мы не тратим дополнительное время на установления места куда абилка будет действовать.
Так же мы советуем посмотреть другие макросы на страничках наших гайдов Афли ЛОка и Демонолога.
А еще мы советуем ознакомиться с предлагаемыми аддонами на любой вкус: PvE аддоны WoW.
Уважаемые посетители, мы рады что информация оказалась для вас полезной. Если у вас есть возможность поделитесь ей, кликнув снизу социальные кнопки.
голоса
Рейтинг статьи
Таланты и Билд
Ниже
представлен билд талантов класса Чернокнижник Разрушение, составленный по
данным SimulationCraft. Существует множество вариантов эффективных комбинаций
талантов, здесь представлена наша рекомендация, которую редакция считает
оптимальной. Тем не менее, рекомендуется изучить каждую из составляющих прежде,
чем использовать билд, а тем более менять его. Сперва нужно понять сильные
и слабые стороны вашего персонажа — это самый верный путь для составления
эффективного билда.
Если желаете более подробно познакомиться с каждым талантом, вот ссылка билда на вовхеде (откроется в новой вкладке).

Необычный герой
Чернокнижник — самый многогранный и интересный из заклинателей, обожающий использовать темную магию во имя добра. Этот герой смело заглянет на самое дно Бездны и использует разрушающую силу Скверны, лишь бы добиться победы, что пугает даже его союзников. Warlock — еще одно название этого класса, — без труда заставит служить себе темную и огненную магию, а также призовет на свою сторону всех демонов, что делает его одним из самых могущественных персонажей в игре WoW. Чернокнижник с легкостью наложит негативный эффект на противника, снижающий его показатели и наносящий урон здоровью. Также способен воскресить себя и союзника на поле боя. Огромный арсенал заклинаний делает этот класс полезным в любом приключении, которые поджидают игрока на огромных просторах игры WoW.

Специализация персонажа дает ему определенные бонусы, но все умения прокачать невозможно, так что стоит задуматься, в каком направлении развиваться.
Гайд по дестро локу в WoW 5.4 – полезные советы и стратегии

Основной источник урона дестро лока – это заклинание “Жертвенный огонь”, которое наносит значительный урон по одной цели. Кроме того, дестро локу доступны другие мощные инструменты, такие как “Огненный шар”, “Огненный ливень” и “Тьма и пламя”. Вам необходимо правильно управлять ресурсом – Запасом Дестро Лока, чтобы эффективно использовать свои сильные заклинания.
Когда играете в режиме 5.4, основной целью дестро лока будет нанесение максимального урона по одной цели. Для этого следует использовать заклинания с высоким уроном и кастомизировать свои способности, чтобы повысить эффективность критических ударов.
Важным аспектом игры в режиме 5.4 является использование потенциала синергии между заклинаниями. Например, можно совместить “Катаклизм” с “Апокалипсисом” для нанесения бонусного урона.
Также следует не забывать об улучшениях и артефактах, которые могут существенно повысить ваши способности и прочность. Используйте специфические артефакты, которые дают бонусы к урону или увеличивают эффективность определенных способностей.
Важным аспектом игры в режиме 5.4 является тактическое использование своих способностей. Например, можно использовать “Сгусток душ” для вызывания дополнительного существа, которое будет атаковать цель и наносить дополнительный урон.
Характеристики
Характеристики расположены в порядке приоритетности.
Меткость
Первая характеристика, которую необходимо собрать Дестролоку. Меткость влияет на шанс попадания заклинаниями.
Необходимый показатель меткости — 17 % или 446 ед.На начальном этапе игры, когда меткости нет возможности собрать, прокачивается талант Подавление , который снижает необходимый показатель меткости на 3%.
С талантом Подавление необходимый показатель меткости — 14% или 368 ед.
Если в рейде есть ШП (Жрец — Тьма) или Мункин (Друид — Баланс), то требуемый кап меткости снижается.Умение ШП Страдание или умение Мункина Улучшенный волшебный огонь снижает требуемый кап меткости еще на 3% (до 11% меткости, если вкачан талант Подавление или до 14%, если такой талант не вкачан)
Сила заклинаний
Сила заклинаний (Спд) — важная характеристика ДестроЛока, которая увеличивает урон от всех умений. Является приоритетной характеристикой, которая содержится на всех вещах.
Критический удар и Скорость
Две важные характеристики для Дестролока. Разница между этими характеристиками будет в выборе вещей. Идеальная вещь для ДестроЛока содержит и скорость, и крит. Если выбор между меткость+крит и меткость+скорость, выбирается вещь меткость+крит, т.к. крит приоритетнее на начальном этапе игры.
Рекомендуемый показатель скорости для Дестролока с Критом — 600-800 ед. рейтинга скорости. Скорость добивается только с вещей, камни на скорость не вставляются.
ПВЕ гайд по афли локу 3.3.5 * Билд, ротация, символы, сокеты, камни, аддоны
Wowskill.ru » Гайды для вов 3.3.5 » ПВЕ гайд по афли локу 3.3.5
Привет друзья, мы поможем увеличить ваш дпс за чернокнижника, просто прочтите этот пве гайд по афли локу 3.3.5 и вы улучшите свой скил.
ПВЕ гайд по демон локу 3.3.5 и ПВЕ гайд по дестро локу 3.3.5
Выбор расы
Альянс:
За альянс предпочтительней всего Гномы, с их расовой абликой +5% интеллекта. Либо выбираем человек, это +3% к вашему духу.
Орда:
Лучшем выбором будет Орки, абилка которая прибавляет СПД на время, а так же прибавка к дамагу пета +5%.
В данном билде вы будете наносить максимальный дпс чернокнижником:
Рейтинг меткости – для варлока капом будет являться 17%.
Рейтинг скорости – капом для нас будет являться 1200 единиц.
Ротация
В самом начале боя мы используем «Блуждающий дух», следом «Нестабильное колдовство», далее идет спел «Порча» и «Проклятие Агонии» и начинаем спамить «Стрелу тьмы». Постоянно обновляйте спелы, а пока тикают доты мы прожимаем «Стрелу тьмы».
Символы
Для нас выбор символов не велик, вот на мой взгляд те символы, с которыми вы будете наносить максимальный ДПС:
Из малых символов мы поставим:
Аддоны
Теперь рассмотрим полезные аддоны:
- BigWigs и DBM покажет оповещения способностей боссов;
- ElvUI или SpartanUI круто изменит ваш интерфейс;
- Recount для просмотра статистики боя и конечно же вы сможете похвастаться вашим дпс в чате;
- Omen покажет наше агро.
Лучшие расходуемые предметы для Дестро Лока в 3.3.5а
Ниже представлен список расходуемых предметов, которые могут пригодиться чернокнижнику “Разрушение”. В разных ситуациях вам могут понадобиться разные предметы одного типа.
- Настой ледяного змея
- Зелье быстроты или Зелье дикой магии
- Огненный зев
- Камень чар или Камень огня
- Лосось с дымком, Рыбный пир, Нежный стейк из черпорога или Луциан особого приготовления
- Пряное лакомство из мамонта для питомца
- Саронитовая бомба и Сверхмощный заряд термической саперной взрывчатки
- Плотные бинты из ледяной ткани
Камень огня
Пользуйтесь Создание камня огня перед началом любого боя. Камень дает 1% дополнительного урона от заклинаний прямого действия и 196 ед. рейтинга критического удара.
Зелья
Оба зелья подходят для “Разрушения”. Зелье быстроты рекомендуется пить перед началом боя и в бою, но только если с ним вы не “упираетесь” в минимальный глобальный кулдаун. В противном случае используйте Зелье дикой магии.
Еда
В качестве еды можно использовать Рыбный пир, Лосось с дымком или Нежный стейк из черпорога, все они дают 46 ед. силы заклинаний и 40 ед. выносливости. Если вы пришли в рейд с гильдией, скорее всего, у вас будет Рыбный пир, однако мы рекомендуем вам на всякий случай носить с собой пачку Лосось с дымком или Нежный стейк из черпорога. Луциан особого приготовления дает 40 ед. рейтинга меткости и 40 ед. выносливости, используйте его, если вам не хватает немного меткости.
Инженерное дело
Обе взрывчатки необходимо применять по кулдауну. Урон от них невелик, однако за время боя он накапливается. Сверхмощный заряд термической саперной взрывчатки стоит использовать, если он зацепит дополнительные цели, Саронитовая бомба – каждые 60 сек. Взрывчатка применяется мгновенно и не зависит от глобального кулдауна.


















![Destruction warlock dps guide [wow 9.2.5] (nov 2023)](http://wg-mods.ru/wp-content/uploads/d/e/6/de658b2b1a10af5c3f6c9a51f5e9295c.jpeg)










